您好
, 欢迎来到59598晟江工业品
登录
后可利用更多便捷功能
会员中心
|
新会员注册
[退出]
不锈钢快速接头标准A-A59326A
|
液压快速接头标准
|
更多技术资料...
|
Why 59598?
晟江工业品|快速接头|工业软管|软管总成|阀门仪表
询价单
购物车
会员中心
|
使用帮助
|
400 86 59598
|
在线咨询
|
快速接头
|
工业软管
|
电工电器
|
阀门仪表
|
相关工具
|
整机设备
|
进口产品
快速询价
请协助网站的改进
关闭
请您提供对SME59598的宝贵意见
发送
谢谢您的合作
关闭
由于我们无法对您所提供的每一条宝贵意见都逐一做出答复,请您能够谅解。
按类别
如此绝配,还有谁能替代
桥架配件不能马虎
你会选哪种注浆管接头
瓦尔特切削刃产品效率更高
Python软管总成值得信赖
按类别
显示所有
快速接头标准
工业软管标准
外部信息
材质
标准
产品用途
展会
59598词汇
按日期
显示所有
2025年
2019年
2018年
2017年
2016年
2015年
2014年
2013年
2012年
技术资料
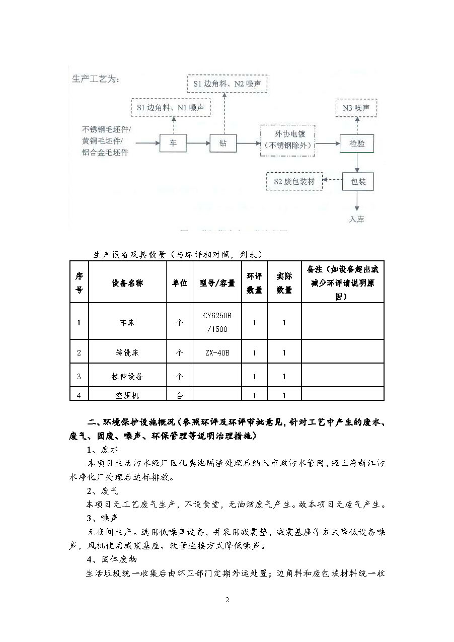
环保措施落实情况报告
外部信息 2017-01-10
返回页首
关于本站:
购物指南
支付说明
网站地图
关于我们:
联系我们
公司介绍
我们的目标
运输物流:
退换货流程
免责及保障范围
配送签收/拒签
Copyright ©2012 SME Corporation All Rights Reserved
ICP备案证书号:
沪ICP备10013497号-1
··
上海工商